Untitled Document
Untitled Document
MAIN MENU
หน้าแรก
หลักการและความเป็นมา
บุคลากร
การฝึกอบรมเรื่องระบบป้องกันอัคคีภัย
การฝึกอบรมเทคโนโลยีอุปกรณ์ประกอบอาคาร สำหรับผู้ดูแลอาคาร
การฝึกอบรมตรวจสอบอาคาร รายละเอียดหลักสูตร
งานบริการวิชาการ
ติดต่อเรา
user :
pass :
 
  ลืมรหัสผ่าน

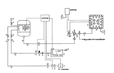
• โครงการวิจัย “การออกแบบและพัฒนาระบบต้นกำลังของระบบดับเพลิงแบบกระจายน้ำฝอยสำหรับหม้อแปลง” ดำเนินการให้กับการไฟฟ้านครหลวง ระยะเวลาโครงการ 6 เดือน 2548













Untitled Document

ศูนย์เทคโนโลยีความปลอดภัยสำหรับอาคารและโรงงานอุตสาหกรรม
คณะวิศวกรรมศาสตร์ มหาวิทยาลัยเกษตรศาสตร์
50 ถนนพหลโยธิน แขวงลาดยาว เขตจตุจักร กรุงเทพฯ 10900
โทร 02797 0999 ต่อ 1803-4
Copyright © 2007 CST All Rights Reserved.